Copper
Pattern 설계가 완료 된 후 전원 혹은 GND 등 Pattern 의 보강이 필요한 경우 Copper 를 추가한다.
<그림 1>에 표시 된 Drafting Toolbar를 활용한다.
Drafting Toolbar 에서는 (1)2D Line, (2)Copper, (3)Copper Cutout, (4)Copper Pour, (5)Copper Pour cut out, (6)Keepout, (7)Label 추가 등의 기능이 많이 활용된다.
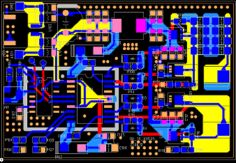
<그림 2>와 <그림3>의 노란색 부분이 Copper 와 Copper Pour 를 그려 적용한 것이다.
Copper Pour 는 그린 영역 안에 원하는 Net 의 Copper 를 Design Rule 에 맞춰 자동적으로 깔아주는 역할을 한다.



Copper Pour 를 적용하는 방법은 [Tool] – [Pour Manager] 에서 지원하며, Flood 는 현재 Pattern 및 Copper 에 맞춰 새로 Copper 를 뿌려주는 것이고, Hatch 는 기존에 뿌려져 있던 Copper 를 그대로 보여주는 것이다.
적용된 PCB 는 <그림 4>와 같다.

Copper 를 적용할 때에는 각 Copper 에 Net 을 Assign 해주는 것이 좋다.
Copper 그려준 뒤 Properties의 Net Assignment 에서 해당하는 Net Name을 찾아 적용해줘야만 나중에 Design Rule Check 를 할 때 Error 가 나지 않고, 혹시 잘못 그려진 부분이 있다면 오류를 잡아낼 수 있기 때문이다.
간단하게 Assign 하는 방법은 Shape 를 선택한 뒤 마우스 우 클릭을 하고, Assign Net By Click 을 선택하고 나서, Assign 하고 싶은 Net 을 선택해주면 된다.


PCB Design Rule Check
PCB 설계가 최종적으로 완료되면 간단정리 1에서 설명한 Design Rule 설정대로 설계가 되었는지 간이 검증을 하는 기능이 있다.
[Tool] – [Verify Design] 에서 지원하며 통상적으로 많이 확인하는 것은 Clearance 와 Connectivity 이다.
Clearance는 패턴과 패턴, VIA와 Copper 등 이격 거리가 적정하게 설계 되어있는지 확인하는 것이고,
Connectivity는 말그대로 연결되지 않은 Net 이 있는지를 검토하는 것이다.

<그림 7>은 예를 들기 위해 실행한 내용이다.
Clearance Check 실행 결과 Copper 가 부품 PAD 와 Pattern 에 잘못 접속되어 있다는 Error 이다.
이는 위에 설명했듯이 Copper 에 Net 지정을 해주지 않아 나타나는 문제이며, Location 에서는 Error 가 난 위치를, Explanation 에서는 어떠한 Error 가 있는지 알려준다.
또한 PCB Data 상에 Error 가 있는 위치를 동그라미로 표시해주며, Error 내용을 지우고 싶다면, Clear Errors Button을 선택하면 된다.
'PADS' 카테고리의 다른 글
| PADS LAYOUT 간단 정리-3(CAM 관련) (0) | 2023.09.15 |
|---|---|
| PADS LAYOUT 간단 정리-1 (0) | 2023.09.13 |